
俗话说“复合肥看养分,有机肥看原料”。有机肥料有机质含量高,养分比较齐全,能够改善土壤理化状况,培肥地力,提高作物产量和品质,深受农户喜爱。但目前市场上有机肥料种类繁多,再加上农户自积自制的有机肥,一些农户对有机肥料原料的认识和应用还存在一些误区,下面这些知识介绍给大家,希望可以带来些许帮助。
随着农业绿色发展深入推进,有机肥替代化肥作为重要手段在生产中尤其是设施农业生产中被广泛应用,和化肥一样,不合理应用有机肥同样也会对土壤环境造成污染。有机肥料原料来源广泛,在物质组成上有很大的区别,若在有机肥生产应用中对原料和生产技术把关不严,未腐熟就施用,会造成一系列问题,如酸碱度不合格、病原菌增加、重金属含量超标等,增加对土壤生态环境和农作物污染风险。因此,有机肥料原料无害化选择和标准化生产应用尤为重要。
有机肥料原料的选择
原料的优劣是生产有机肥料的基础,我国有机肥料原料复杂多样,为了进一步规范有机肥料生产原料选择,农业农村部制定的农业行业标准《有机肥料》(NY/T-525-2021)对有机肥料生产原料做出了明确规定:有机肥料生产原料应遵循“安全、卫生、稳定、有效”的基本原则,原料选用分为适用类、评估类和禁用类三类。优先选用适用类原料,禁止选用存在安全隐患的禁用类原料,评估类原料必须进行安全评估并通过安全性评价后才能用于有机肥料的生产。
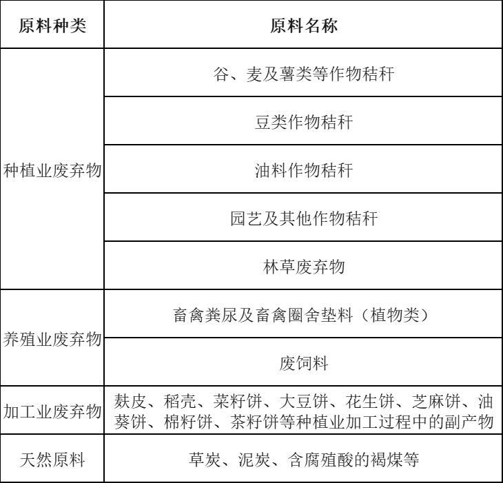
适用类原料分为种植业废弃物、养殖业废弃物、加工类废弃物和天然原料4大类,一般以植物源和畜禽动物粪便为主,是生产有机肥料比较好的原料。具体见下表。

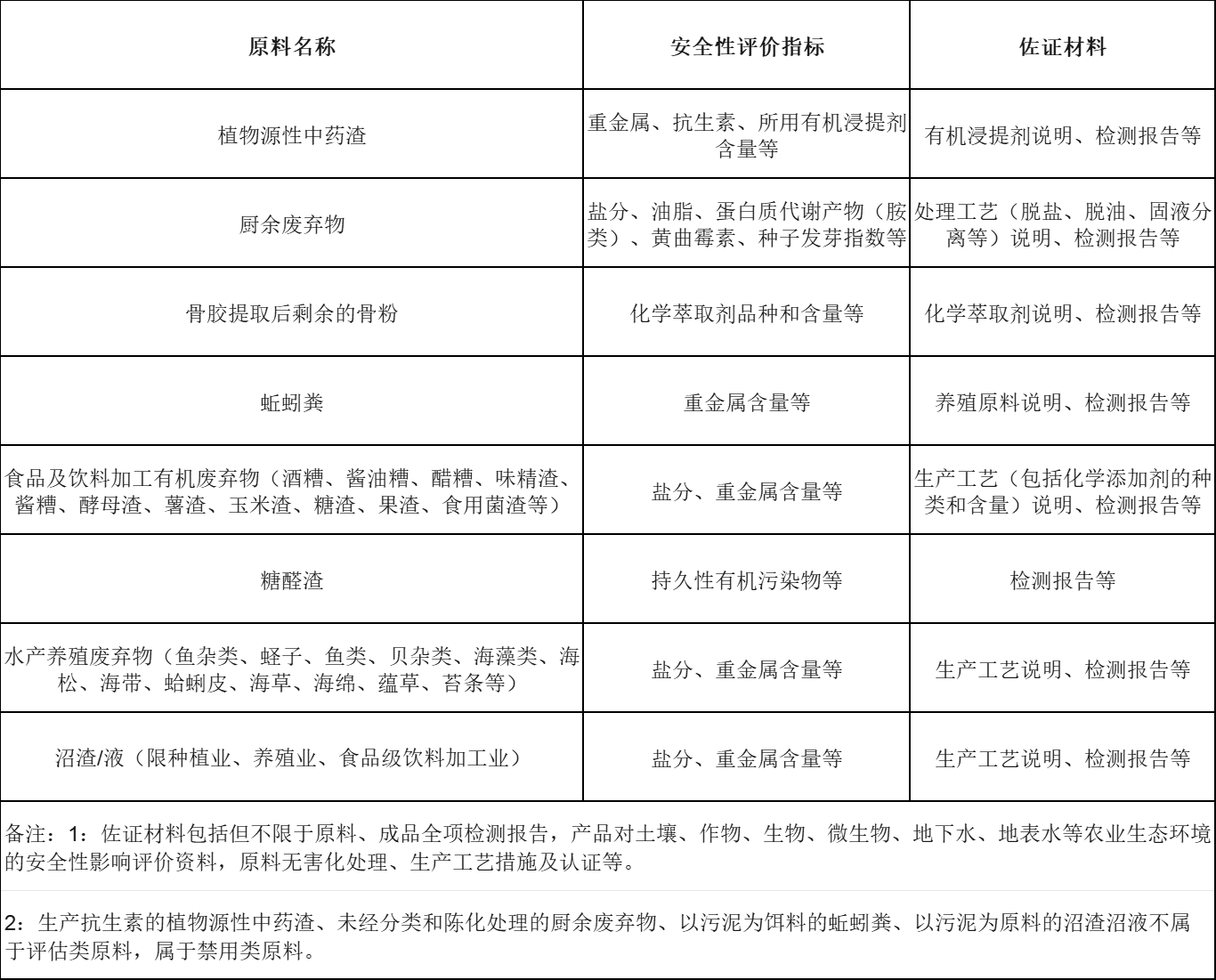
评估类原料是指需要通过安全评估才能用于生产有机肥。主要是对原料中的重金属、抗生素、有机污染物、盐分等有毒有害指标的一个评价,有毒有害指标含量符合肥料生产的限量指标值的要求,才可以用于有机肥生产的原料。需要评估的原料如下表。

禁用类原料主要包括粉煤灰、钢渣、污泥、生活垃圾(经分类陈化后的厨余废弃物除外)、含有外来入侵物种的物料和法律法规禁止的物料等,生产有机肥料时,严格禁止选用以上存在安全隐患的禁用类原料。这类物质虽然含有一定量的有机质和氮磷钾成分,但重金属、病原菌等有毒有害物质严重超标,使用后容易对土壤造成严重破坏。
有机肥料原料的应用
种植业废弃物:农作物秸秆中含有较高的纤维素类碳水化合物,氮磷钾等养分含量较低(除豆科类),很少单独用作有机肥料直接施用(排除小麦、玉米等联合收割粉碎还田),尤其是设施大棚农作物秸秆,含有较多病原菌,直接还田容易将病虫害带到土壤中,一般用来作为增加发酵物料的有机质,调节碳氮比。
养殖业废弃物:羊粪、猪粪、牛粪等畜禽粪便都是比较原始的有机肥原料。它们的有机质含量比较高,但是纤维含量少,不容易分解,且现在大多是工厂集约化养殖,导致粪便里面含有大量抗生素、重金属以及杂草种子,各种有害菌超标。在使用的时候一定要特别注意充分腐熟发酵、高温杀菌之后再施用,如果把其直接施入土地中,会对土地造成二次污染。
种植业加工废弃物:如豆饼、棉籽饼等多为农产品加工产业的下脚料,一般作为生产有机肥料的辅料,以此类为原料的有机肥料可称得上为高端有机肥,但是这类原料发酵腐熟程度不好控制,尽量不要自己去腐熟。
食品饮料业加工废弃物:如酒糟、醋糟、味精渣、酱渣以及饮料加工业的沼渣/液等,这类原料市场规模大,地域性强,价格低廉,有机质含量也比较高,很受市场欢迎,但是在使用的时候,要注意酸碱值、盐分、重金属等指标含量,不然施用到土壤里还是会造成污染和破坏。
存在安全隐患的废弃物:如钢渣、污泥、生活垃圾、厨余垃圾(经过脱盐、脱油、脱脂、固液分离等分类陈化处理的除外)等,虽然含有一些大量元素和有机质,但重金属、病原菌、有机污染物等严重超标,严禁以这些为原料制成有机肥施用于土壤,否则,影响的不仅是土壤环境,还有我们自己的健康。
有机肥料生产质量控制
有机肥料原料来源广泛,即使是适用类的有机废弃物原料,如农作物秸秆、畜禽粪便等也可能含有较多的病原菌、虫卵、草籽等,如未经处理也会影响土壤健康。因此,有机肥料生产质量控制标准化管理具有重要意义。农业行业标准《有机肥料》(NY/T 525-2021)对有机肥料生产的各项技术指标和限量指标有了明确的规定,具体见下表。
有机肥料技术指标要求

有机肥料限量指标要求

因此,无论是适用类原料,还是评估类原料,作为有机肥料原料时,都有很多注意事项。掌握有机肥料原料的成分特性,并严格按照标准进行生产,根据土壤和农作物需要合理施用,这样才能保证有机肥料用到实处,发挥促进土壤健康循环的真正作用。